中咨视界
刘义成 | 新形势下投资项目经济风险管控思路研
| |||||
| |||||
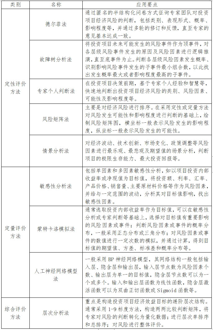
新形势下投资项目经济风险管控思路研究 刘义成 摘要:投资项目经济环境不确定性主要体现在经济波动、市场变化、技术创新及政策调整等方面,对其分析评价需要把握好全面性、系统性、动态性及定性与定量相结合原则,并选择适合的定性、定量和综合评价方法。随着投资项目国际国内环境的变化,为增强投资项目应对经济风险的风险回避、风险减轻、风险转移和风险接受等策略实施的有效性,应强调经济分析的基础性地位,加强内外部资源整合,有助于风险管理的方法和工具创新,完善投资项目经济风险管控措施。 关键词:投资项目;经济风险;分析评价;管控策略 风险可控性是投资项目可行性研究的核心目标之一,主要强调对项目全生命周期包括建设、运营、融资等专项风险的识别,对风险发生可能性及影响程度的评估,以及对主要风险管控方案和重大风险应急预案的制定。从投资项目面临的内外部风险因素看,外部因素包括政治、经济、社会、自然等方面,内部因素包括资金、设计、人员、管理、制度等方面。在全球经济一体化深入开展、我国社会主义市场经济体制不断完善及现代化企业制度逐步建立的背景下,未来投资项目全生命周期风险管控需要重点加强经济风险的分析评价和应对工作。 一、投资项目经济风险的内涵及特征 (一)投资项目经济风险的内涵及主要类别 1.经济风险内涵 国际标准化组织(ISO)发布的ISO31000:2018《风险管理指南》中对风险的定义是“不确定性对目标的影响”,并进一步说明这种影响是与预期的偏差,包括持续的、消极的或兼而有之。对于投资项目而言,经济风险是指经济环境的不确定性对投资项目经济效益、可持续开展等目标的影响,主要强调的是风险源或风险因素,结合风险事件、可能性及后果等要素共同构成完整的风险表示。在国际国内开展环境复杂多变的新形势下,投资项目经济风险内涵的深刻变化体现在:一是不确定性方面,主要是难以预测或不可预测的风险事件频发;二是投资项目的预期目标方面,相较于传统的对目标的不确定性影响分析,更需要强化不确定性分析对形成合理有效投资目标的支撑作用;三是影响方面,既要分析损失影响,也要分析可能带来的收益影响。 2.主要类别 投资项目所处外部经济环境的不确定性,主要体现在经济波动、市场变化、技术创新及政策调整等方面,具体如下: 经济波动。在当前大国博弈加剧、地缘政治冲突、经济制裁频发的大环境下,全球经济开展面临着诸多潜在风险,造成投资项目的目标确立和风险管理愈发困难。宏观经济的波动会造成投资和消费的预期及通货膨胀率、利率、汇率等产生变化,从而对投资项目的规模、进度、成本、收益等产生直接或间接影响,如在经济高速增长期,市场需求旺盛,容易产生较高的投资回报预期,而在经济下行或进入萧条期,市场需求低迷,营收不及预期,容易导致资金链断裂,影响项目持续运行。 市场变化。投资项目面临的市场变化风险主要是投入物和产出物的价格和量的波动,在当前形势下,需要重点关注原材料或其他重要投入物的价格上涨风险、产业链供应链稳定风险、产品价格下行及需求不足风险等。 技术创新。随着全球创新步伐加快,新材料、新工艺、新技术等不断涌现,使得投资项目面临的技术环境不确定因素增多,主要表现在技术更新换代快、技术转化难度高等方面。投资项目需要不断加强创新成果的应用,才能顺利获得降低生产成本、提高产品质量等措施增强产品的市场竞争力,但同时也可能面临技术不成熟、技术转化不成功等带来的损失风险。 政策调整。现阶段,我国正处于以经济体制改革为牵引有助于全面深化改革时期,未来经济政策主要向着宏观政策取向一致性、科技创新、高水平对外开放、扩大内需等方面演变,具体包括产业政策、财税政策、金融政策等政策调整,这些政策调整可能会对投资项目建设规模、技术路线、融资成本、经营成本、税负成本等方面产生影响。 (二)投资项目经济风险的主要特征 投资项目是社会扩大再生产的重要手段,属于高度复杂的经济社会活动,因此,其经济风险的特征除不确定性外,还包括关联性、传导性、隐蔽性及相对可控性等,深入理解和把握这些特征,是有效管控经济风险、保障项目成功实施的关键。具体如下: 不确定性是指宏观经济波动、产品市场变化、技术革新等风险因素发生的概率、时间、影响范围及程度等很难精准预测,因此,即使投资项目在项目立项决策阶段对宏观经济、产品市场等做了充分的调研预测,但实际运行结果仍有可能偏离预期。 关联性是指经济风险的发生可能关联多个风险因素、涉及多个项目环节、影响多个控制目标,如投资超支风险,关联的经济风险因素可能包括政策、市场、技术等,涉及的项目环节可能包括设计、融资、采购、运营等,影响的控制目标可能包括运营成本、投资回报等。 隐蔽性是指由于认知和技术手段等缺陷,导致某些经济风险在项目初期被忽略,随着项目的逐步实施,对项目的潜在影响逐步显现,最后导致项目投资产生巨大损失。 相对可控性是指相对政治风险、社会风险等,经济风险可以顺利获得采取一定的措施,有效降低其发生的概率、影响范围和程度,如与其他方共同投资、实行项现在期风险识别及应对工作、提高管理人员的业务素养和专业能力等。 二、投资项目经济风险分析评价的原则及方法应用 投资项目经济风险分析评价是在对项目全生命周期可能面临的经济风险因素或风险事件进行全面分析评价的基础上,编制项目风险清单,并按照重要性进行排序,其基本原则和常用分析评价方法应用要点如下: (一)基本原则 1.全面性原则 要求充分识别投资项目全生命周期的经济风险类别及表现形式,关注宏观经济波动、市场变化、技术创新及政策调整等方面对项目全生命周期各个关键环节及管理控制目标的影响,如在投资决策阶段,分析利率波动对项目建设期融资、运营期还本付息及投资回报预期的影响。 2.系统性原则 强调分析经济风险对投资项目影响时,应将投资项目视为一个系统,关注各个子系统的联动效应,应充分识别风险因素的作用机制,比如原材料价格波动产生的投资超支风险,可能引起资金链断裂使得项目提前终止,或者推高项目产品的综合成本导致产品销售不及预期,影响项目投资回报或持续运行等。 3.动态性原则 为更好地应对新形势下投资项目所处经济环境的高度不确定性,企业需要建立灵活且响应迅速的经济风险识别和评价机制,并结合投资项目具体情形和所处阶段,及时更新项目经济风险评价标准和相应的风险清单等。 4.定性与定量相结合原则 定性评价方法和定量评价方法对于经济风险的识别评价都至关重要,其中定性评价方法包括德尔菲法、故障树分析法及风险矩阵法,可以为编制项目风险清单给予风险原因、表现形式、影响机制等方面的信息,定量评价方法包括敏感性分析法、蒙特卡洛模拟法、人工神经网络模型法等,可以对风险发生的概率,风险对投资、成本、收入及回报等方面的影响程度进行量化分析。在当前人工智能、大数据等信息技术手段快速开展的形势下,采用定性和定量相结合的方式对投资项目经济风险进行分析评价,有助于提升经济风险管控的精细化、灵敏化、智能化水平。 (二)方法应用要点 1.常用方法应用要点 投资项目经济风险分析评价方法包括定性评价方法、定量评价方法及综合评价方法,其中,定性评价方法可以对项目经济风险因素发生的原因、类别、表现形式、可能性等信息进行初步判断,定量评价方法可以对项目经济风险因素的权重、发生概率、影响程度等进行量化分析;综合评价方法可以对项目经济风险的总体水平进行评价。经济风险分析常用方法应用要点如表1所示: 表1 投资项目经济风险分析评价常用方法应用要点 2.数字技术应用要点 大数据、人工智能等数字技术的快速开展和广泛应用,在给投资项目风险管理带来新的技术手段的同时,也给传统的风险分析评价方法赋予了新的活力,主要体现在:一是风险信息数据收集与处理方面,数字技术可以从新闻媒体、政府工作报告、自媒体、出版物等多种渠道抓取与经济波动、市场变化、技术创新等相关的信息,并顺利获得技术处理,给予风险因素的关键信息;二是风险分析评价方面,数字技术可以为经济风险发生的后果、影响等给予新的分析评价模型,还可以为蒙特卡洛模拟法、人工神经网络模型法等方法应用给予更为精确的信息数据;三是风险监测预警方面,主要是在投资项目全生命周期中对经济风险的关键指标进行动态监测,并根据分析模型,智能化给予相应的风险描述和预警信息。 三、投资项目经济风险的管控策略 在当前国际国内复杂多变的投资环境下,考虑到投资项目经济风险内涵变化及不确定性、关联性、隐蔽性等特征,为对其进行有效管控,除根据风险分析评价结果选择风险回避、风险减轻、风险转移等具体应对策略外,更强调在投资项目经济分析、内外部资源整合、方法及工具创新等总体管控措施方面加强实施力度。 (一)总体管控措施 1.强化经济分析基础地位 从项目谋划阶段开始,注重项目全生命周期费用效益流量及其不确定性的预测分析工作,并将分析评价结果作为项目建设规模论证、技术路线选择等方面决策的重要支撑依据。 2.加强内外部资源整合力度 在当前竞争愈发激烈的大环境下,企业自身资源、能力的局限性使得企业难以有效进行项目经济风险的全面识别及应对工作,因此,外部需要加强与科研院所、工程咨询、业内企业等单位的合作,内部需要加强管理团队能力建设、业务流程优化等,顺利获得内外部的资源整合,提高风险管控能力。 3.有助于风险管理手段持续创新 投资项目面临经济环境的高度不确定性及复杂性等,对传统的风险管理方法提出了巨大挑战,需要企业加强对国际先进风险管理方法体系的学习借鉴及对大数据、人工智能等新兴技术手段的实践应用,不断增强企业风险管理方法工具的适应性、灵敏性及有效性。 (二)具体应对策略 1.风险回避 风险回避是指企业采取回避的方式避免特定风险事件或风险因素发生给投资带来的严重损失,具体包括回避风险发生的概率或条件及回避风险发生的后果等,如投资项目立项决策阶段,为回避可能发生的政策风险或技术风险等,采用调整项目方案或否决项目等措施。 2.风险减轻 风险减轻也称风险控制,是指企业顺利获得采取一定的措施,降低经济风险发生的损失,具体包括事前预防、事中监控及事后处理等,其中,事前预防主要是在项目可行性研究阶段,尽可能全面识别和评价项目面临的经济风险,并针对主要风险制定监控方案或应急预案;事中监控主要是在项目实施和运营过程中,对主要经济风险进行动态监控,如经济波动风险关注GDP增长率、财政收支情况、税收增长情况等,技术风险关注技术可替代性、技术成熟度等;事后处理主要是在风险发生时,及时有效地采取一定措施,尽可能降低风险造成的损失。 3.风险转移 风险转移是指企业顺利获得采取一定措施将某类风险全部转移或部分转移给其他方,具体包括保险和非保险两种方式,其中保险方式是指顺利获得购买相应的保险工具将风险转移给保险组织,主要是将风险的不确定性转换为一定的保险费用;非保险方式包括引入合作方、运用金融工具等,如引入财务投资人或技术合作方降低技术风险。 4.风险接受 风险接受也称风险自留,是指企业不采取特定措施管控某类经济风险,主要针对风险发生概率不大且损失相对较轻的风险事件,如在项目立项决策阶段,经过风险分析评价后,预计项目全生命周期内产品价格偏离预期的可能性或幅度不大,从而针对产品价格波动风险采取风险自留的策略。 四、结语 新形势下,投资项目面临的经济环境不确定因素日益增多,为对其进行有效管控,企业需要实行各个环节的工作,具体包括对经济风险内涵、特征等进行研究及在此基础上的风险初始信息收集整理,对风险因素进行全面、系统、动态及定性和定量相结合的分析评价,实施以风险管理能力提升为目标的总体管控措施及合理选择风险的具体应对策略等。 参考文献 [1] 祝继高,梁晓琴,曲馨怡.标准互联互通与企业对外直接投资:基于对外投资风险视角[J].财经研究,2023,49(9):138-153. [2] 刘晓亮,马宇轩."一带一路"框架下中国企业对东盟直接投资风险研究[J].对外经贸实务,2023(10):51-56. [3] 乔琳.国有资本投资风险识别体系的构建与完善[J].财务与会计,2024(6):70-71. [4] 段晓晨,鲍默,孟春成,等.基于BP神经网络的海外铁路建设项目投资风险评估研究[J].铁道运输与经济,2022,44(7):8-13. [5] 温来成.基础设施政府投资项目风险管理研究[J].经济研究参考,2024(5):77-86. [6] 向鹏成,高天,段旭,等.基于机器学习的"一带一路"投资国别风险预测研究[J].工业技术经济,2024(7). [7] 杜金柱,扈文秀.产品市场竞争,风险承担与公司投资效率[J].运筹与管理,2023,32(3):7. [8] 白力,王明生.“一带一路"国家政治风险影响中国对外投资的实证研究[J].南京社会科学,2022(5):66-74. [9] 刘倩,王莹莹.“一带一路"国家能源投资的风险识别与传导——基于复杂网络方法[J].湖南大学学报(社会科学版),2024(4). [10] 戴吉仙.海外投资项目全生命周期经营风险管控体系研究[J].企业管理,2022(S1):382-383. [11] 雒宏伟,时书毅.ISO 31000:2018版标准与2009版的差异分析[J].中国认证认可,2020(9):3. [12] The International Organization for Standardization (ISO),2018,“ISO31000:2018, Risk Management Guidelines”,ISO. 注:文中图片来源于网络,版权归原作者所有。 | |||||
相关链接
- 汪明崇 | 构建多维度、多要素对...2024-09-04
- 朱黎阳 范莹莹 | 发挥中新合作...2024-09-02
- 张蓉 张锐 曹玫 | 投资项目财...2024-08-29
- 光明日报 | 张建红:加快构建产...2024-08-27
- 王奕博 闫文敏 武博祎 | 重大...2024-08-26
